取消乘用车制造外资股比限制!
国家发展改革委、商务部于今日发布《外商投资准入特别管理措施(负面清单)(2021年版)》和《自由贸易试验区外商投资准入特别管理措施(负面清单)(2021年版)》,自2022年1月1日起施行。
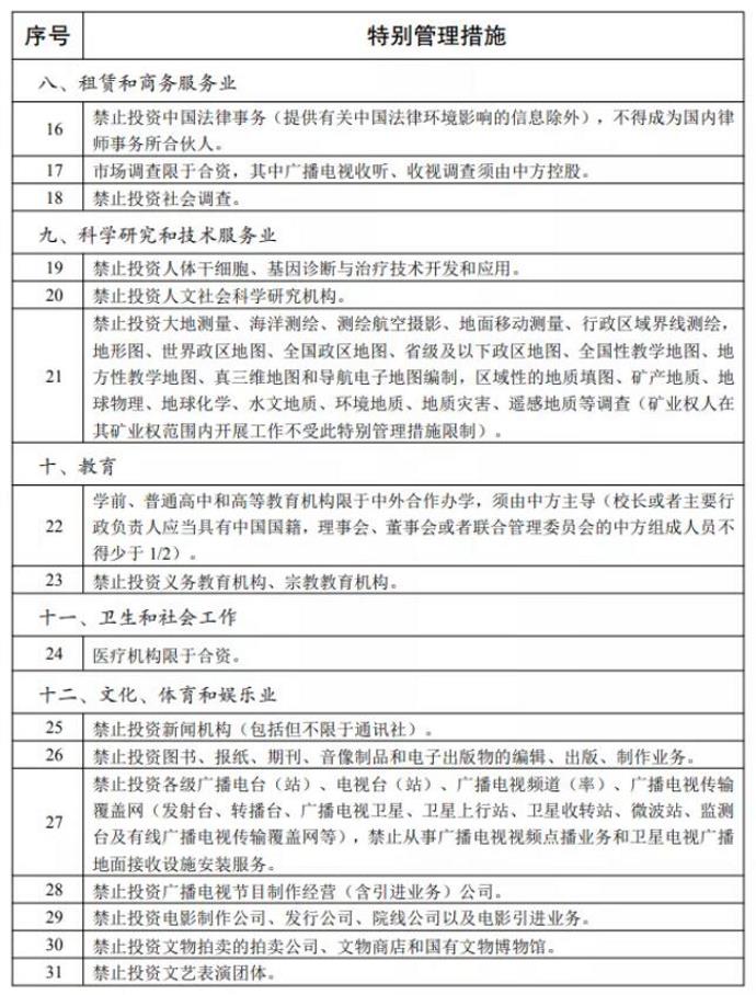
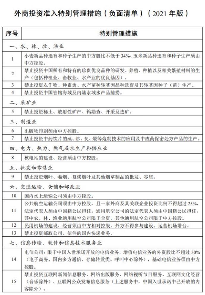
据了解,2021年版全国和自贸试验区外资准入负面清单进一步缩减至31条、27条,压减比例分别为6.1%、10%。主要变化有以下四个方面。
一是进一步深化制造业开放。汽车制造领域,取消乘用车制造外资股比限制以及同一家外商可在国内建立两家及两家以下生产同类整车产品的合资企业的限制。广播电视设备制造领域,取消外商投资卫星电视广播地面接收设施及关键件生产的限制,按照内外资一致原则管理。本次修订,实现了自贸试验区负面清单制造业条目清零。
二是自贸试验区探索放宽服务业准入。市场调查领域,除广播电视收听、收视调查须由中方控股外,取消外资准入限制。社会调查领域,允许外商投资社会调查,但要求中方股比不低于67%,法人代表应当具有中国国籍。
三是提高外资准入负面清单精准度。在负面清单说明部分增加“从事外资准入负面清单禁止投资领域业务的境内企业到境外发行股份并上市交易的,应当经国家有关主管部门审核同意,境外投资者不得参与企业经营管理,其持股比例参照境外投资者境内证券投资管理有关规定执行”,由证监会和有关主管部门按规定对从事负面清单禁止领域业务的境内企业到境外上市融资实行精准化管理。需要说明的是,“应当经国家有关主管部门审核同意”系指审核同意境内企业赴境外上市不适用负面清单禁止性规定,而不是指审核境内企业赴境外上市的活动本身。
四是优化外资准入负面清单管理。根据《外商投资法实施条例》,在负面清单说明部分增加“外商投资企业在中国境内投资,应符合外商投资准入负面清单的有关规定”。做好外资准入负面清单与市场准入负面清单衔接,在负面清单说明部分增加“境内外投资者统一适用《市场准入负面清单》的有关规定”。
图片来源:国家发展改革委官网
两部门表示,今年是“十四五”开局之年,也是中国加入世界贸易组织20周年。进一步缩减外资准入负面清单,是中国扩大高水平开放,推动经济高质量发展的重要举措。同时,也是中国同世界分享发展机遇,推动经济全球化朝着更加开放、包容、普惠、平衡、共赢方向发展的实际行动。据了解,2021年版全国和自贸试验区外资准入负面清单进一步缩减至31条、27条,压减比例分别为6.1%、10%。主要变化有以下四个方面。
一是进一步深化制造业开放。汽车制造领域,取消乘用车制造外资股比限制以及同一家外商可在国内建立两家及两家以下生产同类整车产品的合资企业的限制。广播电视设备制造领域,取消外商投资卫星电视广播地面接收设施及关键件生产的限制,按照内外资一致原则管理。本次修订,实现了自贸试验区负面清单制造业条目清零。
二是自贸试验区探索放宽服务业准入。市场调查领域,除广播电视收听、收视调查须由中方控股外,取消外资准入限制。社会调查领域,允许外商投资社会调查,但要求中方股比不低于67%,法人代表应当具有中国国籍。
三是提高外资准入负面清单精准度。在负面清单说明部分增加“从事外资准入负面清单禁止投资领域业务的境内企业到境外发行股份并上市交易的,应当经国家有关主管部门审核同意,境外投资者不得参与企业经营管理,其持股比例参照境外投资者境内证券投资管理有关规定执行”,由证监会和有关主管部门按规定对从事负面清单禁止领域业务的境内企业到境外上市融资实行精准化管理。需要说明的是,“应当经国家有关主管部门审核同意”系指审核同意境内企业赴境外上市不适用负面清单禁止性规定,而不是指审核境内企业赴境外上市的活动本身。
四是优化外资准入负面清单管理。根据《外商投资法实施条例》,在负面清单说明部分增加“外商投资企业在中国境内投资,应符合外商投资准入负面清单的有关规定”。做好外资准入负面清单与市场准入负面清单衔接,在负面清单说明部分增加“境内外投资者统一适用《市场准入负面清单》的有关规定”。
来源:人民网



国家发展改革委、商务部于今日发布《外商投资准入特别管理措施(负面清单)(2021年版)》和《自由贸易试验区外商投资准入特别管理措施(负面清单)(2021年版)》,自2022年1月1日起施行。