分享:
关于我们
推广服务
联系我们
首 页
资 讯
布鲁助手
人 才
会 展
资讯
首页
资讯列表
资讯内容
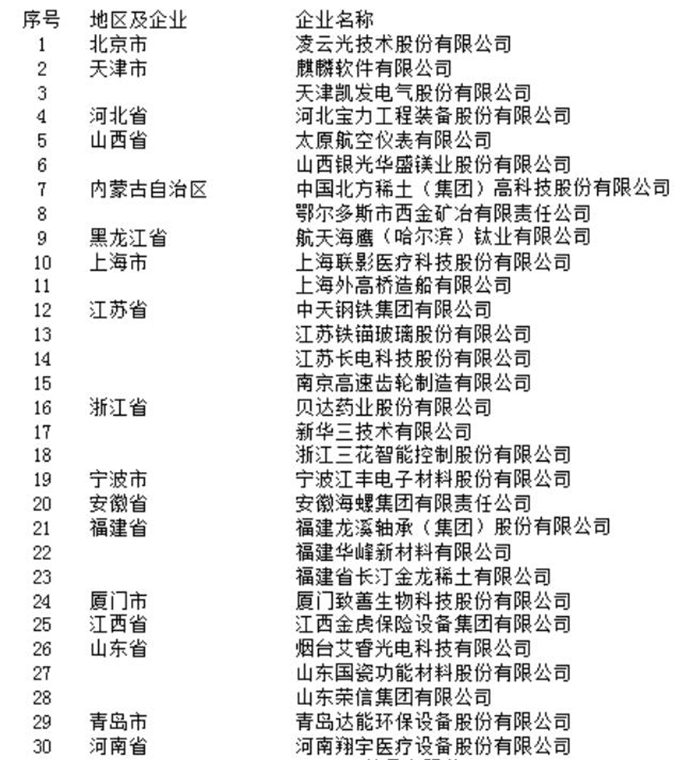
工信部公布2022年国家技术创新示范企业名单
日前,工信部认定凌云光技术股份有限公司等65家企业为2022年国家技术创新示范企业),现予公布。
日前,工信部认定凌云光技术股份有限公司等65家企业为2022年国家技术创新示范企业),现予公布。
维德视频推荐
欢迎来到舒勒的世界
技术创新 智能管理
CHV -川崎机车制造厂
德国锻造产品的优势-创新
几种主要锻造工艺
切割20mm不锈钢
汽车锻件馆
冷温热精锻件馆
自由锻件与环件馆
有色与不锈钢锻件馆
原材料及模具材料馆
下料设备馆
工业炉窑和节能技术馆
锻造设备馆
自动化及信息化馆
锻造模具及润滑馆
betway88必威东盟体育
设备备件及安全环保馆
7X24小时
12-15
金言 |参加第24届国际锻造会议体会
12-12
年产高端锻件18万吨项目推进
12-12
年产500万套新能源电连接系统及零件
12-12
新辉集团汽车部件生产基地项目开工!
12-12
冲刺投产!3.17亿宇航级钛合金锻造
12-12
新能源车用车载摄像头壳体冷挤压工艺
12-10
伊莱特再登中国机械500强!
12-10
中核集团子公司,深交所上市!
热门排行
主编推荐
01
攀钢宣布领导班子调整!
02
西宁特钢宣布调整6位高管!
03
近百家锻件企业集结号已吹响!(名单)
04
海上风电法兰锻件低温冲击稳定性研究
05
山钢集团会同中国宝武建设钢铁项目
年产高端锻件18万吨项目推进
2025-12-12
冲刺投产!3.17亿宇航级钛合金锻造
2025-12-12
铝合金零部件绿色数智制造项目明年投产
2025-12-08
map
日前,工信部认定凌云光技术股份有限公司等65家企业为2022年国家技术创新示范企业),现予公布。